Orquestador de pagos

Esta funcionalidad permite seleccionar un medio de pago de una lista de medios de pago elegibles, empleando un índice asociado a la prioridad configurada en el medio de pago deseado.

Flujo de selección de medio de pago por índice

Flujo de Selección de medio de pago por índice

Requisitos para habilitar la funcionalidad

Para lograr ejecutar la funcionalidad es necesario que se cumplan una serie de requisitos.

Configuración de orquestador habilitada

El sitio debe tener la integración del orquestador asociada y activa.

Índice válido presente en la solicitud

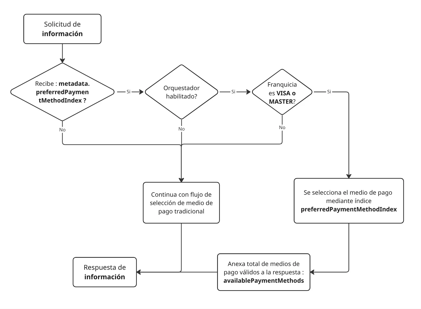
En la solicitud ya sea del endpoint information o process, debe viajar el campo preferredPaymentMethodIndex dentro de la propiedad metadata.

Franquicia

Esta funcionalidad sólo soporta transacciones con tarjetas de franquicia Visa y Mastercard

Disponibilidad de medios de pago

Debe existir más de un medio de pago elegible

Procesos que no soportan la selección de medio de pago por índice

  • Dispersión, tanto de aerolínea como de comercio
  • Selección manual de proveedor
  • Forwarding

¿Cómo se realiza la selección del medio de pago por medio de índice?

Actualmente, se toma el primer medio de pago dentro de una serie de medios de pago elegibles para procesar mediante la tarjeta ingresada.

Con la integración de la funcionalidad, es posible seleccionar el medio de pago deseado de la lista de medios de pago, esto por medio de un índice suministrado en la solicitud.

Selección del medio de pago por índice en la solicitud de información

Al realizar una solicitud al endpoint information, debe estar presente el campo preferredPaymentMethodIndex en la propiedad metadata.

Ejemplo de solicitud

// ...
"metadata": {
    "preferredPaymentMethodIndex": 2
}
// ...

Si se cumplen las condiciones mencionadas, se obtiene una lista de medios de pago elegibles. Esta se ordena de forma ascendente de acuerdo a la prioridad de cada medio de pago.

Con la lista indexada, se selecciona el medio de pago mediante el índice y se toma el número total de medios de pago.

Una vez realizada la selección, en la respuesta de information, se agrega la propiedad availablePaymentMethods, que indica el total de medios de pago disponibles para procesar una transacción con la tarjeta ingresada.

Ejemplo de respuesta

// ...
    "availablePaymentMethods": 5
// ...

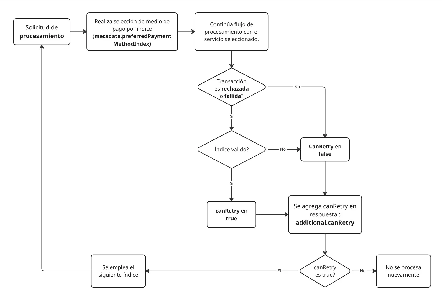
Flujo de disponibilidad de reintento

Flujo de disponibilidad de reintento

Al realizar una solicitud al endpoint process, esta debe contener el campo preferredPaymentMethodIndex en la propiedad metadata.

Aquí, se realiza el mismo flujo de selección de medio de pago llevado a cabo durante la solicitud de información.

Si una transacción procesada es rechazada o fallida, y, si la integración del orquestador en el sitio está activa y se cumplen los requisitos ya mencionados para la selección por índice, se valida si la transacción es elegible o no para un nuevo procesamiento con un medio de pago alternativo.

Para indicar si la transacción es elegible, se anexa a la respuesta de process el campo canRetry en la propiedad additional.

Una transacción puede ser elegible si se cumplen tanto los requisitos validados durante el proceso de selección, como con los siguientes:

Código de respuesta

El código de respuesta debe estar dentro de la lista de códigos que permiten un nuevo procesamiento.

Código
Descripción
96
Malfuncionamiento del sistema
68
Respuesta tardía
R1
Autorización revocada
R3
Todas las autorizaciones revocadas
13
Monto inválido
61
Monto Máximo excedido
XH
Host Inválido
XR
Respuesta Inválida
XE
Tipo de Tarjeta inválido
XX
Configuraciones inválidas

Índice

El índice ingresado en la solicitud es menor al total de medios de pago elegibles para procesar.

En los escenarios en que el código de rechazo se encuentre en la lista de códigos elegibles y el índice sea menor a la totalidad de medios de pago, canRetry será true, de lo contrario, será false.

Ejemplo de respuesta

    // ...
    "additional": {
        // ...
        "canRetry": true
    }
    // ...

Para mayor información acerca de ejemplos y propiedades, dirigirse a la sección api.

FAQs

¿Cómo solicitar la configuración de Orquestador de pagos en un sitio?

Se debe realizar una solicitud a nuestro equipo de posventa a través del correo electrónico [email protected]